传奇论坛天涯社区宣布6月重启!1999元招募创世成员
- 来源:互联网
- 作者:快科技
- 编辑:陶笛
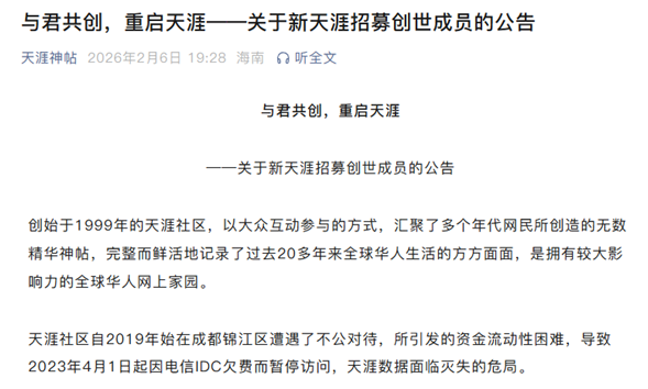
老一代互联网玩家们的传奇记忆要回归了!日前“天涯神贴”官方公众号发布了一篇《与君共创,重启天涯——关于新天涯招募创世成员的公告》。
其中指出,天涯社区自2019年始在成都锦江区遭遇了不公对待,所引发的资金流动性困难,导致2023年4月1日起因电信IDC欠费而暂停访问,天涯数据面临灭失的危局。
新天涯投资主体成都天涯客网络科技有限公司(天涯客公司)是天涯社区平台重启、新天涯建设的核心力量,已陆续为天涯社区数据的存续提供了上百万资金。
为确保承载着亿万网民青春记忆、原创内容和人生梦想的宝贵数据完整存续,并推进天涯社区于2026年6月1日恢复访问。
新天涯计划包括正在启动的线上线下相融合的天涯客网络平台(tianyaclub.com,全球旅行与时尚消费社交平台)、将要恢复访问的天涯社区以及基于WEB3.0平台的海外天涯(去中心化社区治理、IP版权数字资产交易,形成赶超Reddit的全球影响力)。
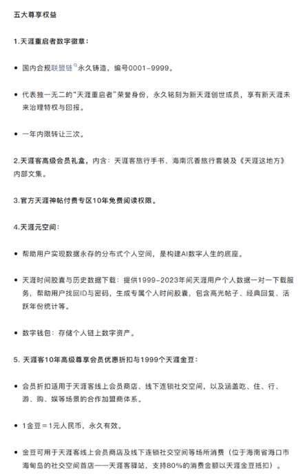
天涯客公司在征得天涯社区公司认可的基础上,推出“新天涯创世成员产品服务包”,招募9999位创世成员,成为新天涯的共建者与天涯社区重启者。
新天涯创世成员产品服务包全球限量发行9999份,售价:1999元/份,售罄即止,永不增发。
所得费用均用于天涯社区数据存续、恢复访问及后续新天涯计划的落实。



玩家点评 (0人参与,0条评论)
热门评论
全部评论